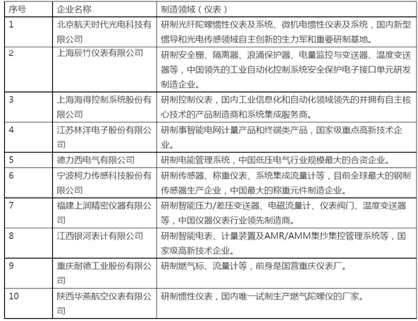
近日,国家工业和信息化部印发了《2015年两化融合管理体系贯标试点企业名单》,确定了600家试点企业。据小编统计,共10家仪表企业入选。
两化融合是信息化和工业化的高层次的深度结合,是以信息化带动工业化、以工业化促进信息化,走新型工业化道路;两化融合的核心就是信息化支撑,追求可持续发展模式。
中国仪器仪表行业协会名誉理事长奚家成曾表示,仪器仪表等制造业要“解困突围”必须在重视技术创新的同时解决生产模式和企业管理落后的大课题。“两化融合”为我们指出了正确方向。
根据今年考察,在2014年入选试点的包括北京和利时系统工程有限公司、北京远东仪表有限公司、中环天仪股份有限公司、浙江正泰仪器仪表有限责任公司、聚光科技(杭州)股份有限公司、浙江中控技术企业股份有限公司、川仪自动化股份有限公司、吴忠仪表有限责任公司在内的8家企业,目前在两化融合建设上都取得了不俗的效果。
(来源:仪表展览网)





